Creating a persona-led social prescribing support tool


Find out more about the process of creating a persona-led social prescribing support tool to help organisations in the mental health and wellbeing sector.
Executive summary
- Social prescribing offers an important opportunity to address the growing health inequities we face - helping provide tailored, preventative measures so that people can live longer, happier, healthier lives
- In early 2021, we began work to understand how technology can be best used to innovate and strengthen data sharing between services in order to promote better social prescribing across organisations in the mental health and wellbeing sector
- We brought together a collaboration of exceptional sector participants, including Bromley By Bow Centre, Bexley Voluntary Service Council, the Chatty Cafe Scheme, and Middlesbrough and Stockton Mind
- We used a human-centred, design thinking led approach to identify key challenges and participatory design techniques to address these challenges. Our approach worked through four key phases: Understand, Define, Ideate and Test
- As an output of this process, we created a persona-led social prescribing support tool that provides ideas and suggestions for link workers based on an understanding of the issues and challenges of the person who needs help. The tool we developed can be accessed here
- The project was funded by the National Lottery Community Fund, and supported by Catalyst and Dot Project. We are exploring how to take this social prescribing support tool to more communities across the country and multiply the early impact we have achieved.
Background
COVID-19 and lockdowns had a significant impact on people’s mental health. Isolation and the removal of face-to-face connections led to increased demand for support with mental health issues. At the same time, healthy and resilient local communities are essential to combat the negative impacts of widening health inequalities starkly exposed by the pandemic. However, as little as 10% of a population’s health and wellbeing is linked to access to healthcare (Health Foundation 2018).
Social prescribing, particularly from statutory services (e.g. provided by local authority/NHS) to VCSE (voluntary, community and social enterprise) led services, relies on data flowing between different actors in the system. Statutory services need a holistic view of the services available to enable effective social prescribing, but data infrastructure at a system level is not currently functioning well. A lack of data sharing leads to a risk of duplication and results in missed opportunities to signpost service users into community mental health support.
Through funding from The National Lottery Community Fund through Catalyst, we worked to understand how we could use technology to solve the following challenge:
How can we innovate and strengthen data sharing between services in order to promote better social prescribing across organisations in the mental health and wellbeing sector?
In order to address this, we worked with stakeholders across the social prescribing sector, including Lightful’s partners, The Bromley by Bow Centre.

Our approach
We used a human-centred, design thinking led approach to identify key challenges in the social prescribing sector, and used participatory design techniques to address these challenges. This involves four phases: Understand, Define, Ideate and Test. Each of these phases is designed to address clearly identified and articulated needs and challenges.
Within this blog, we will explore each of these phases and discuss how we applied them to the social prescribing context.

1. Understand
Objective:
The Understand phase is about gaining a greater understanding of what users and other actors are doing in any service, sector or during any task. The objective is to paint a picture of their needs, behaviours and goals.
Key questions:
What is social prescribing?
What are the kinds of activities and tools involved?
What are the key challenges within it?
Benefits:
Implicit knowledge and behaviours are identified and externalised - that is, placed into a format where they can be discussed, interrogated and agreed upon. A shared understanding is created which allows for the identification and targeting of agreed-upon opportunity areas.
How we applied this in practice:
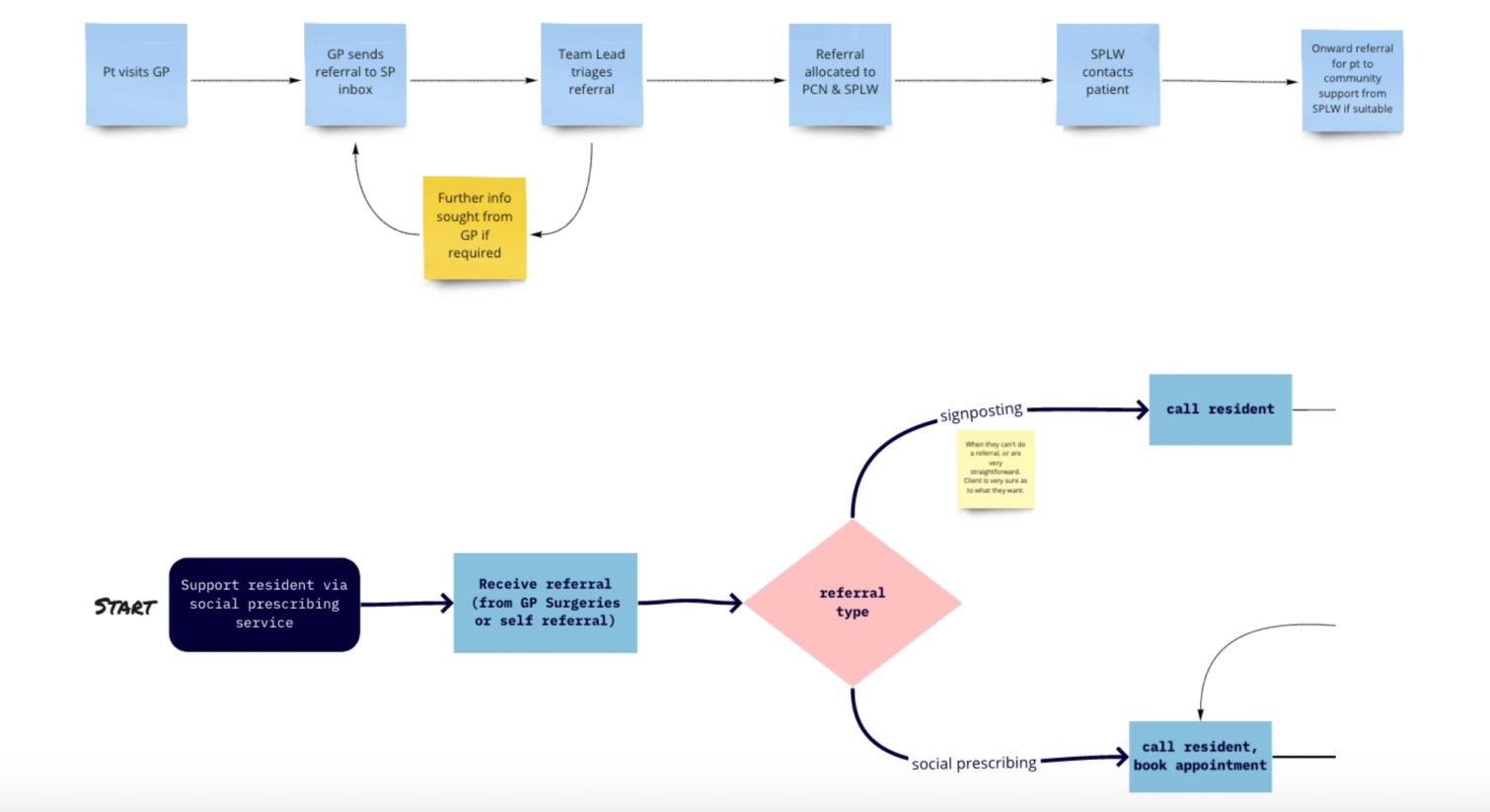
We conducted a deep dive into social prescribing to comprehensively understand the processes, services and touchpoints involved. To do this, we worked with our stakeholders to get them to ‘map out’ their services within social prescribing. We then refined each of their individual services into a larger ‘map’ or what’s known as a service blueprint, which gave us a deep understanding (and consensus) on the stages of social prescribing. From there, we detailed key activities and challenges at each stage.
Quickly, the complexity of the social prescribing process, including the numerous actors involved, became evident. Yet having all the information in one place, and agreed upon, made it comprehensible and actionable. This activity also gave everyone a greater understanding of the wider social prescribing landscape.



2. Define
Objective:
Define is about digging into the particular challenges or opportunities that have been identified in the Understand phase and asking why they are happening. It further identifies a broad vision for improving these areas.
Key questions:
What are the highest priority problem(s) to be addressed?
What are the constraints and feasibility in terms of addressing the problems?
Benefits:
Define allows an organisation to collectively decide on what the most important areas to target are, based on a robust understanding of users, their behaviours and organisational needs.
How we applied this in practice:
We generated (and agreed upon) a broad understanding of what social prescribing, but needed to hone in on the key challenges to tackle. There was so much to explore and we couldn’t address everything!
We grouped the challenges into larger ‘pain point opportunity areas’. We did this because several challenges were similar and could potentially be addressed with similar solutions. We voted on the pain point opportunity areas that we felt were the highest priority and that were feasible to address.
Using the insights from the sector, and through our primary research, we agreed one priority area was a lack of confidence for link workers. Link workers typically rely on the same information sources and the same service recommendations. In addition, we found that ensuring beneficiaries, volunteers and social prescribers were well supported and had access to case studies was a vital area to tackle.

3. Ideate
Objective:
Ideate is about focussing on what might effectively address the targeted areas identified in Define. Innovation techniques are used to collaboratively come up with multiple ideas in group settings. The collectively agreed best ideas are taken to the next stage.
Key questions:
What will effectively address the identified priority challenges?
How can we turn ideas into actual designs?
Benefits:
Ideate is the creative part of Human-Centred Discovery - it enables ideas to be created based on the focus area set during the Define stage. It allows an opportunity to brainstorm different ways to reach the goal, so new and creative ways can be imagined.
How we applied this in practice:
Once we had identified priority pain point opportunity areas we need to work on how we could address them. We ran a number of ideation workshops which would generate creative ideas. We provided stakeholders with ‘lego-like’ building blocks that allowed them to play with potential solutions. From there we voted on the proposed solutions to understand which were potentially most effective and feasible. We then took the highest-ranked ideas away and designed them into user flows and high-fidelity prototypes.
We created four variant prototypes that demonstrated different aspects of the solution and examples of these are included below:
- One was quite simple, for example, and acted as a directory
- Another focussed more on using beneficiary characteristics to provide suggestions for suitable services, case studies, and suggestions on the kinds of questions that should be asked of these beneficiaries.



4. Test & Learn
Objective:
Test & Learn is about asking if the ideas created in the Ideate stage actually address the problems identified in Define, and if they do it well. These questions are evaluated through creating prototypes of the ideas and testing them with real users.
Key questions:
Which of our designs / ideas works best?
Does it actually solve the problem?
How can we improve our designs?
Benefits:
Test & Learn shows that ideas work. It allows stakeholders to see which ideas are working best, and indeed, how ideas can be further improved upon.
How we applied this in practice:
In order to understand which idea / prototype provided users with the most value, we conducted user testing with real link workers. This involved us giving them imaginary, but plausible tasks, and watching how they interacted with the prototypes. We want to observe the challenges, questions and uses that each participant found they had with the prototypes. This gives us a strong sense of the usability and value of each prototype.
Users much preferred the version that allowed them to enter user characteristics, and be provided with a list of potential services, considerations, resources, and case studies.


We iterated on this design based on feedback from users, and presented the final prototype to the wider team.
Conclusion
Ultimately, what we created was a persona-led social prescribing support tool. This innovative tool strengthens data sharing between services in order to promote better social prescribing across organisations in the mental health and wellbeing sector.
The tool provides ideas and suggestions for link workers based on an understanding of the issues and challenges of the person who needs help. The recommendations are drawn from link workers and social prescribers’ extensive experiences. The tool has received very positive feedback through the user testing phase from link workers and service providers, with particular benefits identified for those who are new to working in the social prescribing sector. The first prototype of the tool can be viewed here.
SOCIAL PRESCRIBING SUPPORT TOOL
We would like to thank everyone who was involved in the process: the National Lottery Community Fund for their funding; Catalyst for their partnership; Dot Project for their support; and Bromley By Bow Centre, Bexley Voluntary Service Council, the Chatty Cafe Scheme, and Middlesbrough and Stockton Mind.
Please let us know any of your feedback on the tool that was developed. Please also let us know if you believe a discovery process could help your organisation better understand the challenges you are facing, or how a discovery process can create innovative solutions. Find out more and contact us here.
Latest articles

In a world of growing uncertainty, small and local non-profit organisations often find themselves with competing priorities and struggle to plan how to allocate their available resources. Despite the increasing demand for their vital work, they are not always able to allocate the funds they receive to strategic planning and future growth.


As the world becomes more digitally-focused, it’s essential for nonprofits to have a digital presence. With more and more options for online engagement, we know that this can be challenging for nonprofits to tackle. But, we also know that it is a huge opportunity to increase audience engagement, awareness and fundraising. To help nonprofits navigate this, we’re going to explore the “whys” and “hows” of creating a nonprofit digital strategy. We’re even providing a free digital strategy canvas to help nonprofits improve their online presence in just a few steps.

Related posts

Last month we hosted a webinar with a very interesting panel sharing their tips and tricks to demystify technology, and how best to harness its power.


Nonprofits had to adjust during COVID-19 in the way they deliver services, communicate with their stakeholders and their own teams.

See who we help
Contact us
Want to learn more?
Email Jonathan and start a conversation
